結直腸癌(CRC)是一種高度異質性的癌癥,探索新的治療方案是一個迫切需要解決的問題。患者來源的類器官為癌癥研究提供了理想的臨床前模型,相比于傳統的2D培養的腫瘤細胞系,3D培養的類器官可以更好地維持癌癥患者的腫瘤特征,其概括了親代腫瘤組織的分子特征和異質性。最近,許多研究表明,類器官可以精確預測患者對靶向治療和化療的反應。一些研究已經利用基于類器官的平臺進行抗癌藥物篩選,然而,篩選試驗主要是基于對細胞生長的測量,而對于抗癌藥物的生物學機制和在體內水平上的抗癌機制描述并不多。
圖:總體實驗設計方案
2023年6月22日北京大學生物醫學前沿創新中心(BIOPIC)湯富酬教授團隊與北京大學第三醫院普通外科付衛教授團隊合作,其中來自北京大學生命科學學院的毛雨諾博士為第一作者,在Protein & Cell期刊發表了一篇名為”Drug repurposing screening and mechanism analysis based on human colorectal cancer organoids“的文章。作者團隊開發了一個基于類器官的藥物篩選系統,分析了CRC類器官的藥物響應特征,并預測了潛在的抗癌藥物,以及評估了基于轉錄組特征的體外和體內藥物篩選系統,提供了一種基于測序的藥物鑒定策略。
作者首先建立了長期穩定培養的、具有高度代表性的結直腸癌類器官, 觀察到患者腫瘤組織的形態各不相同,對應的類器官代表了腫瘤組織的異質性形態。為了進一步表征分子特征,在多組學水平上評估了類器官與親代腫瘤組織之間的一致性,在類器官和相應的腫瘤組織中發現了CRC中常見突變的關鍵驅動基因。這些突變根據信號通路或相關基因分為不同類型,如Wnt/β-catenin、RAS/MAPK、PI3K/AKT、TGF、TP53相關通路、JAK/STAT等。結直腸癌的關鍵驅動基因APC和TP53是結直腸癌中常見的兩種突變,在所建立的8個類器官系中均有發現,證明培養的類器官可以很好地概括體內腫瘤的遺傳特征。
圖1:結直腸腫瘤類器官保留了原發組織的組織學結構和基因組特征
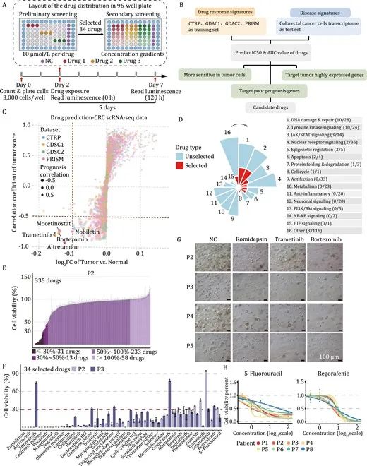
該研究基于多個數據庫建立了一套藥物預測方法,使用經過FDA批準的藥物庫,并且使用結直腸癌臨床常用藥5-氟尿嘧啶(5-Fluorouracil)和瑞戈非尼(Regorafenib)作為陽性對照,在包含預測藥物的共335種藥物中,成功篩選出34種候選藥物。為了驗證這34種候選藥物具有潛在的殺傷結腸癌類器官的能力,該研究在8個結直腸癌類器官系中進行測試,結果發現,不同患者來源的類器官對34種候選藥物的敏感性不同,臨床上常用的5-氟尿嘧啶和瑞戈非尼兩種結直腸癌治療藥物也顯示出對不同的類器官系的敏感性不同,說明不同患者之間的藥物響應差別大,從側面反映出類器官篩選藥物進而幫助指導患者用藥的重要性。

圖2:藥物預測和基于器官的藥物篩選
基于GR50值所代表的藥物敏感性,觀察到多納非尼和托磺酸索拉非尼都靶向血管內皮生長因子受體(VEGFR),以及不同類器官系對這兩種藥物的敏感性表現出高度一致性,不同藥物對同一靶點的敏感性在類器官系之間高度一致,表明研究的藥物篩選系統的可靠性。比較患者來源的類器官之間的藥物敏感性差異,發現不同藥物治療同一類器官系的藥物敏感性存在明顯差異,同一藥物治療不同類器官系的藥物敏感性也存在差異,這表明不同CRC患者之間存在生物學異質性。
圖3:在不同患者來源的類器官中觀察到明顯的藥物敏感性異質性
34種候選藥物都對腫瘤類器官有顯著的抑制作用,但不同的藥物干擾不同的途徑,表明它們以不同的方式抑制CRC類器官的活力。根據腫瘤相關信號的表達和基因功能富集分析確定了5種不同的藥物反應特征模式。(G1)為分化誘導組,特征是不同腸上皮細胞類型的標記基因表達較高,藥物在殺傷腫瘤細胞的同時也可能通過促進細胞分化進而抑制腫瘤細胞的增殖。(G2)為生長抑制組,特征是顯著抑制生長因子反應和MAPK信號通路的調節。(G3)為代謝抑制組,特征是其中的化合物抑制結直腸癌類器官代謝相關途徑的表達,特別是糖酵解途徑。(G4)被注釋為免疫反應促進組,特征是其中的化合物抑制腫瘤細胞增殖,而且通過增強腫瘤細胞的抗原呈遞特征,促進免疫系統攻擊腫瘤細胞。(G5)被確定為細胞周期抑制組,特征是其中的化合物顯示細胞周期和DNA復制的下降,其轉錄組特征表現為有絲分裂紡錘體功能被抑制、鐵死亡通路激活,且腸道細胞分化相關基因的表達下調。

圖4:五種不同藥物反應模式的轉錄組特征
通過建立PDOX模型來評估藥物在體內環境中的治療效果。從每個藥物反應組(共7種藥物)中選擇1-2種GR50值較低且臨床使用毒性較低的藥物進行PDOX抑瘤實驗。通過計算藥物治療后小鼠的腫瘤重量,發現篩選的所有藥物都有潛在的抑瘤作用,其中,除臨床常用藥物5-氟尿嘧啶之外,曲美替尼(Trametinib)、硼替佐米(Bortezomib)和菲卓替尼(Fedratinib)的抑制腫瘤的效果明顯。根據轉錄組學數據和蛋白水平結果,進一步驗證了曲美替尼、硼替佐米和菲卓替尼可能為治療結直腸癌的潛在藥物。
圖5:所選藥物對PDOX模型的抗癌效果驗證
為了排除患者間異質性的影響,該研究進一步比較體外和體內系統(類器官模型和成對PDOX模型)的藥物反應差異。在兩種系統中,觀察到藥物處理細胞的轉錄組變化不一致,其中也包括臨床常用藥物5-氟尿嘧啶。同時,體外類器官和體內相應的PDOX模型之間只有大約10%的DEG重疊,并且它們之間受干擾途徑的表達不同。兩種篩選系統之間癌癥相關通路的一致性表達在不同的類器官系和不同的藥物治療中也有所不同。

圖6:體外培養的類器官與體內建立的PDOX藥物轉錄組特征比較
為進一步研究藥物預測方法和基于類器官的藥物篩選系統是否可以為CRC的藥物聯合治療提供有價值的線索,在具有潛在腫瘤抑制作用的三個藥物中,最初被開發用于治療骨髓纖維的菲卓替尼(Fedratinib)引起了該團隊的注意。研究發現,菲卓替尼(Fedratinib)對CRC腫瘤類器官有明顯的抑制作用。因此,研究團隊利用LINCS數據庫來預測可能與菲卓替尼(Fedratinib)有協同作用的藥物,其中,硼替佐米(Bortezomib)是排名第一的候選藥物。根據兩種患者來源的類器官系設置聯合用藥的梯度濃度,發現聯合組的抑瘤效果大于單用藥物,說明聯用菲卓替尼(Fedratinib)與硼替佐米(Bortezomib)可能具有更大的抑瘤效果,并且在PDOX模型和轉錄組測序分析中進一步驗證了協同效應。
圖7:探索類器官作為發現藥物聯合模型的
可行性
該研究成功建立了基于人類結直腸癌類器官模型的體外藥物篩選和藥效評價平臺,將重組藥物庫與基于計算的藥物預測相結合,共檢測335種藥物,鑒定出34種具有抗凝血酶作用的藥物。候選藥物的抗癌活性在已建立的患者源性類器官異種移植(PDOX)體內系統中得到進一步驗證。此外,還評估了類器官在體外和PDOX在體內的藥物反應特征的一致性和不一致性。根據驗證結果,發現菲卓替尼(Fedratinib), 曲美替尼(Trametinib)和硼替佐米(Bortezomib)具有有效的抗癌作用。更重要的是,結合轉錄組測序,成功揭示了候選藥物的作用機制。同時,獲得的轉錄組譜可作為藥物研發的寶貴資源。

小鼠結腸類器官培養基套裝組分表
人結腸癌類器官培養基套裝組分表
腫瘤組織消化液組分表
1. Mao Y, Wang W, Yang J, Zhou X, Lu Y, Gao J, Wang X, Wen L, Fu W, Tang F. Drug repurposing screening and mechanism analysis based on human colorectal cancer organoids. Protein Cell. 2023 Jun 22:pwad038.
2. H. Sung, J. Ferlay, R. L. Siegel, M. Laversanne, I. Soerjomataram, A. Jemal, F. Bray, Global Cancer Statistics 2020: GLOBOCAN Estimates of Incidence and Mortality Worldwide for 36 Cancers in 185 Countries. CA Cancer J Clin 71, 209-249 (2021).
3. M. Arnold, M. S. Sierra, M. Laversanne, I. Soerjomataram, A. Jemal, F. Bray, Global patterns and trends in colorectal cancer incidence and mortality. Gut 66, 683-691 (2017).
4. A. Sveen, S. Kopetz, R. A. Lothe, Biomarker-guided therapy for colorectal cancer: strength in complexity. Nat Rev Clin Oncol 17, 11-32 (2020).
5. L. H. Biller, D. Schrag, Diagnosis and Treatment of Metastatic Colorectal Cancer: A Review. JAMA 325, 669-685 (2021).

